Badai Siklon Tropis Senyar Akhir 2025 Lebih dari Sekadar Cuaca?

NTVNews - Berita Hari Ini, Terbaru dan Viral - 12 Des 2025, 15:05
thumbnail-author
Ruben Cornelius Siagian
Penulis
thumbnail-author
Tim Redaksi
Editor
Bagikan
Prakiraan Angin yang dirilis oleh BMKG Prakiraan Angin yang dirilis oleh BMKG (BMKG)

Ntvnews.id, Jakarta - Akhir November 2025 menyuguhkan salah satu krisis alam paling parah dalam sejarah kontemporer Sumatra, antara lain; banjir bandang, longsor massal, ratusan korban tewas, hilang, dan jutaan orang mengungsi akibat hujan ekstrem dan gelombang cuaca tak biasa. Pemicunya, menurut otoritas meteorologi nasional, adalah “Siklon Tropis Senyar”, sebuah sistem badai tropis yang berkembang dari bibit di Selat Malaka dan kemudian melintasi perairan serta daratan Sumatra, memicu curah hujan tinggi, angin kencang, dan gelombang laut besar.

Di tengah kesedihan dan upaya penyelamatan, muncul kembali wacana lama, yaitu apakah peristiwa semacam ini bisa menjadi pintu bagi teori bahwa negara adidaya atau aktor berskala besar dapat “memanipulasi cuaca” atau memicu anomali alam? Di saat yang sama, komunitas ilmiah menegaskan bahwa berdasarkan fisika dan data, fasilitas riset atmosfer saat ini jauh dari mampu menghasilkan bencana tersebut. Namun peristiwa nyata seperti Senyar memaksa kita menanyakan kembali batas antara kemungkinan ilmiah, spekulasi, dan celah ketidakpastian alam.

Apa yang Kita Tahu tentang Senyar dan Apa yang Belum Kita Ketahui

Menurut laporan resmi Badan Meteorologi, Klimatologi, dan Geofisika (BMKG), Senyar bermula dari bibit tropis 95B dan pada 26 November 2025 ditetapkan sebagai siklon tropis. Ketika melejit, pusat tekanan rendah dengan tekanan minimum sekitar 998 hPa dan kecepatan angin maksimum sekitar 43 knot (sekitar 80 km/jam) sempat berada dekat wilayah utara Sumatra. Dampak yang tercatat adalah hujan ekstrem setiap hari selama berhari-hari di Aceh, Sumatera Utara, dan Sumatera Barat, seperti stasiun hujan mencatat puluhan lokasi dengan intensitas curah hujan lebih dari 200 mm dalam 24 jam.

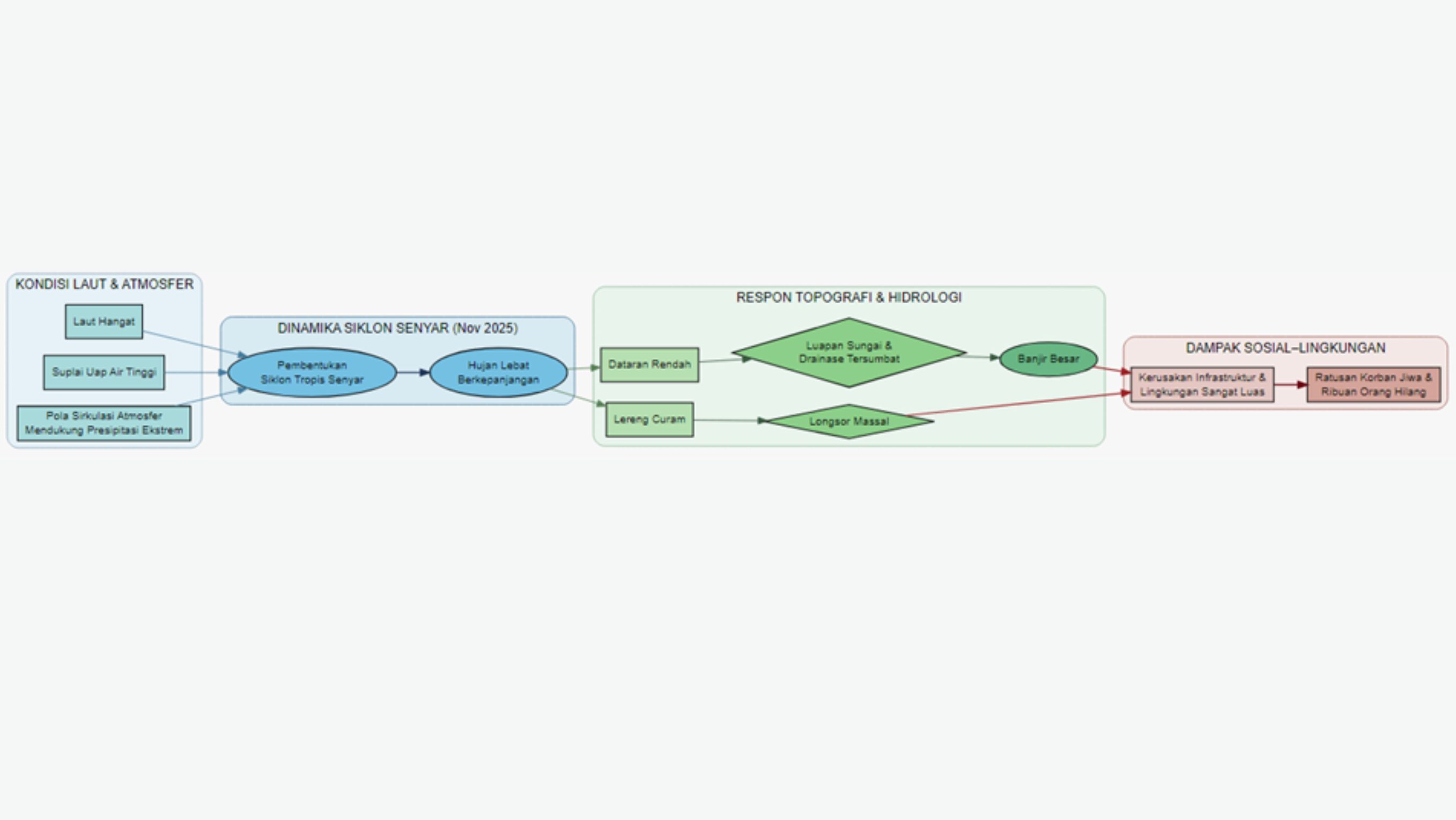
Skema Rangkaian Proses Terjadinya Banjir dan Longsor Akibat Siklon Tropis Senyar Tahun 2025 <b>(Penulis)</b> Skema Rangkaian Proses Terjadinya Banjir dan Longsor Akibat Siklon Tropis Senyar Tahun 2025 (Penulis)

Dapat dilihat pada gambar di atas bahwa rangkaian proses bencana bermula dari kondisi laut dan atmosfer yang memanas, dengan suhu permukaan laut tinggi, suplai uap air besar, serta pola sirkulasi atmosfer yang mendukung pembentukan awan tebal.

Kombinasi ketiga faktor ini kemudian mendorong terbentuknya Siklon Tropis Senyar pada akhir November 2025, yang menghasilkan hujan lebat secara terus-menerus. Hujan ekstrem tersebut memicu dua jalur dampak berbeda bergantung pada karakteristik wilayah. Pada daerah lereng curam, tanah yang jenuh air menjadi tidak stabil sehingga terjadi longsor massal. Sementara di dataran rendah, hujan deras menyebabkan sungai meluap dan sistem drainase tersumbat hingga memicu banjir besar. Longsor maupun banjir kemudian menimbulkan kerusakan infrastruktur dan lingkungan dalam skala luas, yang pada akhirnya berujung pada tingginya korban jiwa serta hilangnya ribuan orang. Namun di sinilah ruang ketidakpastian terbuka, bahwa saat intensitas ekstrem, distribusi spasial yang luas, dan dampak segalanya membuat sebagian kalangan bertanya; apakah fenomena alami semata, atau ada katalisator manusia di baliknya? Apakah saat alam sudah “rapuh”, gangguan kecil sekalipun bisa memicu kehancuran?

Hipotesa Skenario Pemicu Tambahan

Dalam wacana rekayasa cuaca atau modifikasi lingkungan, ada kategori klaim yang biasanya dianggap spekulatif , seperti “menciptakan gempa”, “mengatur badai global”, “mengubah medan magnet bumi”. Namun ada hipotesis tengah, yang tidak ekstrem, tetapi cukup memicu pemikiran, yaitu bahwa manusia mungkin tidak menciptakan badai besar, tapi mereka bisa menambah variabilitas lokal atau memicu “conditon trigger” ketika sistem alam sudah tegang (Trenberth, 2011; Trenberth, Fasullo and Shepherd, 2015). Saya menyebut ini hipotesis pemicu tambahan.

HAARP adalah Fasilitas Penelitian Ionosfer di Gakona, Alaska <b>(af.mil)</b> HAARP adalah Fasilitas Penelitian Ionosfer di Gakona, Alaska (af.mil)

Dapat dilihat pada gambar diatas yang merupakan instalasi antena HAARP di Gakona, Alaska, dengan latar pegunungan. Foto ini menunjukkan fasilitas penelitian ionosfer yang sebelumnya dikelola Angkatan Udara AS dan kini dialihkan ke University of Alaska Fairbanks agar kegiatan riset atmosfer tetap berlanjut.

Dalam kerangka ini, fasilitas-fasilitas seperti HAARP, meskipun secara daya tidak sebanding dengan energi alam, yang akan menjadi semacam “push kecil” pada atmosfer atau ionosfer (Bailey and Worthington, 1997; Piney, n.d.). Jika saat yang sama ada sistem cuaca atau laut yang sudah rentan (seperti laut hangat, suplai uap air, tekanan rendah, sirkulasi konvergensi), maka gangguan kecil bisa memperkuat pembentukan awan konvektif, mempercepat kondensasi, atau memodifikasi parameter lokal secara temporer, seperti mempengaruhi distribusi angin, turbulensi, atau salinitas laut. Dalam konteks Senyar, bukan berarti HAARP atau teknologi manusia lain “menyebabkan siklon”, tetapi bisa saja dalam hipotesis, bahwa aksi manusia memperparah, atau mempengaruhi sensitivitas sistem alam terhadap pemicu alami.

Teori “triggering effect” dalam geofisika dan klimatologi mendukung kerangka semacam ini (Komitov and Kaftan, 2024). Sebagai hal bahwa penelitian injeksi fluida pada patahan geologi di Oklahoma dan tempat lain menunjukkan bahwa energi manusia meski kecil bisa memicu gempa jika patahan sudah mendekati ambang kritis (Ellsworth, 2013; Folger and Tiemann, 2015).
Jika analoginya diperluas, yaitu dalam atmosfer, gangguan elektromagnetik atau radiasi ionosfer bisa mempengaruhi partikel bermuatan, distribusi muatan listrik, atau ionisasi lokal, sehingga aspek yang sangat sensitif terhadap sistem awan, petir, dan hujan (Harrison and Carslaw, 2003; Aplin, 2013). Meskipun belum ada penelitian publik yang membuktikan skenario tersebut untuk badai tropis, hipotesis ini menawarkan jalan tengah antara skeptisisme total dan klaim konspiratif ekstrim.

Diagram skematik Proses Precipitasi Elektron yang Dipicu Petir (LEP) <b>(Chowdhury)</b> Diagram skematik Proses Precipitasi Elektron yang Dipicu Petir (LEP) (Chowdhury)

Dapat dilihat pada Gambar diatas yaitu merupakan mekanisme Lightning Induced Electron Precipitation (LEP), ketika gelombang elektromagnetik berfrekuensi sangat rendah yang dihasilkan sambaran petir merambat melalui Earth–Ionosphere Waveguide dan sebagian energinya bocor menuju magnetosfer. Gelombang tersebut kemudian berinteraksi dengan partikel bermuatan di Sabuk Radiasi Van Allen, menyebabkan sebagian elektron terdorong memasuki loss cone sehingga turun kembali ke ionosfer, sementara partikel lain tetap terperangkap mengikuti garis medan magnet.

Skema ini mengartikan bagaimana fenomena petir di atmosfer bawah mampu memicu perubahan dinamika partikel di magnetosfer melalui gelombang whistler, membentuk jalur kopling ionosfer–magnetosfer yang dapat diamati sebagai peningkatan fluks elektron berenergi tinggi.

Kenapa Hipotesis Ini Layak Dipertimbangkan?

Pertama data ilmiah saat ini menunjukkan bahwa energi buatan manusia (seperti pemancar HF) jauh di bawah skala energi alam hingga ribuan hingga jutaan kali lebih kecil (Sim, 2012; Sklar, 2018). Penelitian ionosfer dari dekade terakhir menunjukkan efek lokal, sangat terbatas, dan bersifat sementara. Tidak ada bukti empiris bahwa percobaan tersebut pernah memicu cuaca ekstrem.

Kedua, corak dan distribusi kerusakan akibat Senyar selaras dengan model hidrometeorologi konvensional, yaitu curah hujan ekstrem di daerah aliran sungai, longsor di lereng, luapan sungai di dataran rendah, namun bukan pola acak yang bisa mengindikasikan “intervensi manusia”.
Ketiga, komunitas ilmuwan, termasuk badan meteorologi dan klimatologi nasional maupun internasional, tetap menekankan penyebab utama cuaca ekstrem masa kini adalah kombinasi pemanasan laut, variabilitas iklim global, dan perubahan pola curah hujan akibat perubahan iklim. Adapun riset menggunakan metode jaringan iklim dan “complexity approach” menunjukkan bahwa 2025 diprediksi sebagai tahun dengan kondisi ENSO netral tetapi dengan fluktuasi matahari dan suhu laut global yang mempengaruhi intensitas cuaca ekstrem di banyak wilayah tropis (Alizadeh, 2024; Estrada, Perron and Yamamoto, 2025). Karena itu, hipotesis “pemicu tambahan manusia” tetap berada di ranah spekulatif, namun layak dijadikan objek penelitian, bukan klaim fakta.

Mengapa Kita Harus Terbuka terhadap Diskusi Ini?

Peristiwa 2025 di Sumatra menunjukkan bahwa meskipun penyebab utamanya alami, konsekuensinya manusiawi, yaitu jutaan orang terdampak, ribuan korban, kerugian ekonomi ratusan triliun rupiah. Di tengah krisis seperti itu, munculnya hipotesis bahwa manusia mungkin memiliki kontribusi terhadap kerawanan sistem alam harus dilihat dengan serius, bukan diremehkan atau dianggap tabu.

Artinya, perlu ada:
• Penyidikan ilmiah independen terhadap kemungkinan “interaksi manusia–alam” dalam fenomena cuaca ekstrem;
• Transparansi riset atmosfer dan ionosfer, terutama jika dikelola institusi dengan latar militer;
• Dialog internasional untuk memperkuat regulasi lingkungan, penelitian, dan mitigasi bencana agar spekulasi tidak memunculkan ketakutan tanpa dasar, tetapi tetap membuka ruang kajian.
Jika tidak, ketidakpastian akan terus melahirkan teori konspirasi, polarisasi publik, dan potensi misinformasi, padahal yang dibutuhkan adalah respons kolektif berdasarkan sains, mitigasi risiko, dan keadilan ekologis.

Doktrin Intelijen untuk Penyelidikan Bencana Hidrometeorologi

Dalam penyelidikan bencana hidrometeorologi seperti Siklon Tropis Senyar, peran intelijen negara mencakup serangkaian tugas teknis yang saling terhubung. Prosesnya dimulai dari kemampuan early warning intelligence, yaitu mengumpulkan dan membaca indikator dini berupa anomali suhu permukaan laut, tekanan atmosfer, pola angin lintas negara, serta aktivitas atmosfer regional yang dapat berkembang menjadi risiko strategis. Pada saat yang sama, fungsi scientific–technical intelligence bekerja memastikan bahwa seluruh data meteorologi, laporan ilmiah, dan hasil pemantauan satelit dari berbagai lembaga internasional diverifikasi secara silang, sambil menelaah apakah terdapat aktivitas teknologi atau eksperimen atmosfer yang terlapor secara publik maupun tidak langsung.

Dimensi keamanan lingkungan kemudian menjadi bagian penting dalam analisis, karena bencana berskala besar selalu berimplikasi pada stabilitas nasional, yaitu mulai dari pergerakan penduduk, gangguan logistik dan pangan, hingga kerentanan infrastruktur kritis. Dalam situasi seperti ini, intelijen juga bertugas menilai apakah terdapat upaya memanfaatkan bencana untuk keuntungan pihak tertentu.

Pada tahap investigasi, intelijen negara perlu mengembangkan kerangka analisis multi-skenario yang memeriksa berbagai kemungkinan tanpa prasangka. Skenario dasar yang harus diuji terlebih dahulu adalah dinamika alamiah, mencakup evaluasi kondisi laut dan atmosfer beberapa bulan sebelum peristiwa, dinamika monsun, fenomena ENSO dan MJO, serta rekonstruksi presipitasi berbasis radar dan satelit. Setelah itu, skenario kedua menyelidiki pengaruh antropogenik tidak langsung seperti pemanasan global, aerosol industri, serta degradasi lingkungan yang memperberat dampak banjir dan longsor. Hanya setelah dua skenario tersebut ditelaah dengan tuntas, barulah ruang analisis dibuka untuk skenario ketiga, yakni kemungkinan adanya “pemicu tambahan” yang bersifat hipotetik. Skenario ini tidak berangkat dari asumsi tentang teknologi pengendali cuaca, tetapi lebih pada kajian apakah aktivitas manusia tertentu, misalnya eksperimen ionosfer atau pelepasan polutan intensif, yang secara teoritis dapat memodifikasi kondisi atmosfer lokal yang sudah rapuh. Evaluasinya tetap berbasis sains melalui penelusuran OSINT, pencocokan waktu kejadian dengan data radiasi atau aktivitas riset atmosfer global, dan verifikasi bahwa teknologi manusia saat ini tidak memiliki kapasitas untuk menciptakan atau mengarahkan siklon tropis, meski pengaruh minor terhadap kondisi lokal tidak sepenuhnya dapat dikesampingkan tanpa penelitian lanjutan.

Untuk menilai ketiga skenario tersebut, metodologi intelijen harus mengintegrasikan pengumpulan data lintas disiplin, mulai dari SIGINT meteorologi dan pemantauan satelit, hingga data terbuka ilmiah dan wawancara pakar. Analisisnya kemudian dilakukan melalui rekonstruksi forensik meteorologi, kajian atribusi terhadap faktor-faktor pemanasan laut dan perubahan penggunaan lahan, serta red teaming guna menguji integritas data dan menghindari bias internal.
Sebagai langkah strategis, pimpinan lembaga negara perlu memastikan audit independen atas seluruh data iklim yang digunakan, membentuk pusat scientific intelligence terpadu antarlembaga, memperkuat kerja sama data cuaca regional, serta mengembangkan sistem intelijen ancaman lingkungan yang dapat memetakan risiko iklim ekstrem dan potensi penyalahgunaannya oleh aktor tertentu. Transparansi ilmiah tetap harus dijaga agar ruang spekulasi yang berlebihan tidak mengganggu stabilitas sosial. Sehingga investigasi terhadap bencana seperti Senyar dapat berlangsung secara profesional, komprehensif, dan sejalan dengan kepentingan keamanan nasional.

Alur Analisis Intelijen Lingkungan <b>(af.mil)</b> Alur Analisis Intelijen Lingkungan (af.mil) Gambar diatas menunjukkan alur analisis intelijen lingkungan yang dimulai dari deteksi dini anomali iklim, kemudian divalidasi secara ilmiah melalui data satelit dan publikasi. Informasi tersebut diteruskan pada tahap keamanan lingkungan untuk menilai dampaknya terhadap stabilitas nasional dan memfilter narasi keliru terkait rekayasa iklim. Dari sana, analisis bercabang menjadi tiga skenario: proses alamiah, pengaruh manusia, dan kemungkinan pemicu tambahan hipotetik. Ketiga skenario tersebut kemudian digabungkan dalam pusat fusion intelligence yang mengintegrasikan data SIGINT, OSINT, dan analisis pakar untuk melakukan forensik meteorologi. Hasil akhirnya berupa rekomendasi strategis bagi kesiapsiagaan nasional dan penguatan sistem intelijen lingkungan.

Fenomena tragis akibat Siklon Tropis Senyar di akhir November 2025 mengingatkan kita bahwa alam tropis semakin rapuh di tengah pemanasan global, penggundulan hutan, dan kerusakan ekologis. Berdasarkan data ilmiah, skenario rekayasa cuaca atau manipulasi geomagnetik global oleh manusia masih jauh dari jangkauan teknologi saat ini. Namun, hipotesis bahwa aktivitas manusia melalui riset elektromagnetik, polusi, atau gangguan ekologis bisa menjadi “pemicu tambahan” dalam sistem alam yang kritis layak untuk dikaji secara serius.

Daripada menolak teori semata karena takut akan konspirasi, kita sebaiknya membuka ruang ilmiah dan reguler untuk meneliti interaksi kompleks antara manusia dan alam agar di masa depan, bencana seperti Senyar bisa diprediksi lebih baik, mitigasi lebih efektif, dan kontroversi tidak menambah penderitaan.

Ruben Cornelius Siagian  <b>(Dok. Pribadi)</b> Ruben Cornelius Siagian (Dok. Pribadi)

Penulis: Ruben Cornelius Siagian

Universitas Negeri Medan, Pendiri Riset Center dan Peneliti Muda Indonesia

x|close